新疆两部作品入选第十二届全国杂技展演
7月16日,文化和旅游部办公厅公布第十二届全国杂技展演参演作品名单,全国共有36个杂技(魔术)作品、8部杂技剧入选,其中,由新疆艺术剧院杂技团创演的杂技(魔术)作品《蹬鼓——鼓韵龟兹》,上海杂技团有限公司、上海市马戏学校、新疆艺术剧院杂技团、新疆英吉沙县阿迪力达瓦孜艺术传承中心、新疆泽普县歌舞杂技团创演的杂技剧《天山雪》成功入选,此外,杂技剧《天山雪》还入选了2024年度“中国杂技艺术创新工程”重点扶持作品名单。

第十二届全国杂技展演参演作品名单。

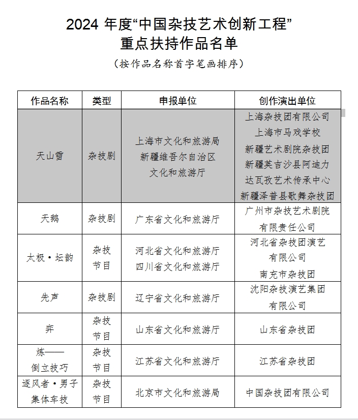
2024年度 “中国杂技艺术创新工程”重点扶持作品名单。
《天山雪》是首部援疆、润疆题材杂技剧,历时三年创排,“生而为鹰,逆风飞翔”的雄鹰精神贯穿始终。该剧以2017年上海市马戏学校新疆班抖杠节目的创排为切入点,以主人公王雪峰的回忆勾勒起从新中国成立初期解放军屯垦戍边,到上世纪五六十年代全国青年投身边疆建设,再到破山开路建起中巴友谊之路,一直延续到新时代上海新疆两地杂技人深化文化教育合作的历史进程,徐徐展开了一幅跨越70多年的沪疆两地、三代人、各族人民共同建设新疆、发展新疆的历史长卷,抒写了民族团结的当代新篇章。


序幕 天山雪
该剧以戏带技、以技展戏,巧妙融入了戏剧、舞蹈、魔术等元素,展示了达瓦孜、空竹、蹬鼓、球技、花坛、单手顶、抖杠、绸吊、空中飞人等二十多项杂技技艺,由来自上海杂技团、上海市马戏学校、新疆艺术剧院杂技团、喀什英吉沙县阿迪力达瓦孜艺术传承中心和喀什泽普县歌舞杂技团的沪疆两地5家团体共80余名演员联袂合作演出,共同在舞台上呈现了一幅民族大团结的和美画卷。

第四场 丝绸路

第六场 故乡情
据悉,截至2023年12月,《天山雪》已被列为2023年度国家艺术基金大型舞台剧和作品创作资助项目、2022年度上海文化发展基金会资助项目、上海文化润疆重点项目及优秀项目、中国文联2023年重点创作目录项目和中国文联文化润疆协作机制2023年度工作计划重点项目,并成为首部入选中国文联两大项目的杂技剧目。(部分素材来源中国艺术报)